時間:2020-11-14
剛剛,李總理主持召開國務院常務會議,明確將工程勘察、設計、施工、監理企業資質類別和等級由593項減少至245項目,將測繪資質類別和等級由138項減至20項,解決資質類別過細、等級過多等問題。多種建筑資質面臨取消、合并!zui終自2020年7月2日住建部發布備受矚目的《建設工程企業資質標準框架(征求意見稿)》將正式塵埃落定!


本次資質改革,改革思路就是框架基本不變的同時,按照“能減則減、能并則并”的原則,對部分專業劃分過細、業務范圍相近、市場需求較小的企業資質類別予以合并。
65%資質將合并或取消
按照“能減則減、能并則并”的原則,大幅壓減企業資質類別和等級。據統計,改革前,工程勘察、工程設計、施工、工程監理資質共264項, 縮減后數量為92,整體減少了65%。
其中 施工總承包特級資質調整為施工綜合資質,施工總承包一、二、三級資質等級壓減為甲、乙兩級,甲級資質在 本類別內承攬業務規模不受限制,原一級資質調整為甲級資質,其他等級資質合并為乙級資質。
除綜合資質外, 全部下放至省級及以下有關主管部門審批(其中,涉及公路、水運、水利、通信、鐵路、民航等資質的審批權限由住房和城鄉建設部會同國務院有關部門確定)。
改革后
施工資質分為綜合資質、總承包資質、專業承包資質和專業作業資質;
工程監理資質分為綜合資質和專業資質;
工程勘察資質分為綜合資質和專業資質,工程設計資質分為綜合資質、行業資質、專業資質和事務所資質。具體如下:
1、施工資質。

將施工總承包特級資質調整為施工綜合資質,取得原10類施工總承包特級資質中的任一類,即可換發綜合資質。取得綜合資質的企業,可承擔各類別、各等級施工總承包業務,不再申請或持有其他施工資質。
保留原12類施工總承包資質。施工總承包資質等級壓減為甲、乙兩級,甲級資質在本類別內承攬業務規模不受限制,原一級資質調整為甲級資質,其他等級資質合并為乙級資質。
專業承包資質:保留地基基礎工程、起重設備安裝工程、核工程等專業承包資質;將原專業承包資質整合為建筑裝修裝飾類、建筑機電類、公路工程類、港口與航道工程類、鐵路工程類、水利水電工程類、通用類專業承包資質;專業承包資質不分等級。
將勞務企業資質調整為專業作業資質,由審批制改為備案制,不分等級。
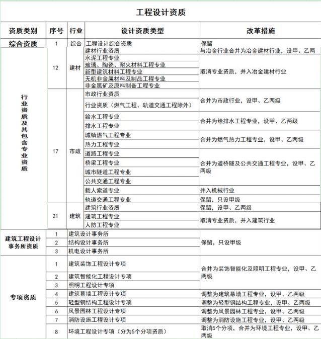
2、工程設計資質。保留綜合資質。對部分行業資質進行整合。
將專項資質調整為通用專業資質,取消環境工程專項資質的5個專項類別,整合為環境工程專業資質,資質等級壓減為甲、乙兩級,原丙級資質并入相應專業乙級資質。保留3類事務所資質。
3、工程監理資質。保留綜合資質。

取消水利水電工程、公路工程、港口與航道工程等專業資質,其資質要求執行有關行業主管部門規定。
取消農林工程監理資質,建設單位委托農林工程監理業務時,不再作資質要求。
上述4個監理專業資質取消后,相關企業可以換發相近專業同等級監理專業資質。
監理專業資質等級壓減為甲、乙兩級,原丙級資質并入相應專業的乙級資質。取消事務所資質。
三、除綜合資質外,全部下放至省級及以下有關主管部門審批(其中,涉及公路、水運、水利、通信、鐵路、民航等資質的審批權限由住房和城鄉建設部會同國務院有關部門確定)。
四、關于資質標準。
建設工程企業資質標準 框架確定后,啟動建設工程企業資質管理規定、資質標準等的修訂工作,有針對性地調整企業資質標準中的考核指標,原則上 不提高標準,zui低等級資質可適當降低準入門檻。多個資質合并的,將兼顧合并前的各項資質標準,在修訂資質管理規定和標準時,充分考慮資質類別壓減對企業的影響。
3、建設工程企業資質標準框架(征求意見稿)有關情況說明
建設工程企業資質標準框架
(征求意見稿)有關情況說明
一、改革思路
為保持資質管理政策的穩定性和連續性,避免對企業正常生產經營造成干擾,保障工程質量安全,在維持工程勘察、工程設計、施工、工程監理等資質標準框架基本不變的同時,按照“能減則減、能并則并”的原則, 大幅壓減企業資質類別和等級。對可由市場自主選擇、行業自律進行調節的企業資質類別予以取消。 對部分專業劃分過細、業務范圍相近、市場需求較小的企業資質類別予以合并。對部分設置過多的資質等級進行歸并,減少資質層級。
二、改革內容
按照國務院深化“放管服”改革部署要求,大幅壓減企業資質類別和等級(改革措施詳見附件3)。 改革后,工程勘察資質分為綜合資質和專業資質,工程設計資質分為綜合資質、行業資質、專業資質和事務所資質,施工資質分為綜合資質、總承包資質、專業承包資質和專業作業資質,工程監理資質分為綜合資質和專業資質。
(一)工程勘察資質。保留綜合資質。將4類專業資質及勘察勞務資質整合為巖土工程、工程測量、勘探測試等3類專業資質。專業資質等級壓減為甲、乙兩級(勘探測試專業資質不分等級),原丙級資質并入相應專業乙級資質。
(二)工程設計資質。保留綜合資質。對部分行業資質進行整合,其中,冶金行業與建材行業合并為冶金建材行業資質,輕紡行業、農林行業、商物糧行業合并為輕紡農林商物糧行業,電子行業、通信行業、廣電行業合并為電子通信廣電行業,石油天然氣行業并入化工石化醫藥行業,軍工行業并入機械行業,核工業行業并入電力行業,資質等級壓減為甲、乙兩級,原丙級資質并入相應行業乙級資質。取消海洋行業及專業資質,相關企業可以換發相近行業資質。整合原化工石化醫藥、石油天然氣、電力、市政行業中的專業資質,資質等級壓減為甲、乙兩級,原丙級資質并入相應專業乙級資質;取消其他行業的專業資質,并入相應行業資質,原甲、乙級專業資質并入相應等級的行業資質,原丙級專業資質并入乙級行業資質。將專項資質調整為通用專業資質,取消環境工程專項資質的5個專項類別,整合為環境工程專業資質,資質等級壓減為甲、乙兩級,原丙級資質并入相應專業乙級資質。保留3類事務所資質。
(三)施工資質。將施工總承包特級資質調整為施工綜合資質,取得原10類施工總承包特級資質中的任一類,即可換發綜合資質。取得綜合資質的企業,可承擔各類別、各等級施工總承包業務,不再申請或持有其他施工資質。
保留原12類施工總承包資質,將機場場道工程專業承包資質、民航空管工程及機場弱電系統工程專業承包資質和機場目視助航工程專業承包資質等合并為民航工程施工總承包資質,取得上述3個專業承包資質中的任一個,即可換發民航工程施工總承包資質。 施工總承包資質等級壓減為甲、乙兩級,甲級資質在本類別內承攬業務規模不受限制,原一級資質調整為甲級資質,其他等級資質合并為乙級資質。
保留地基基礎工程、起重設備安裝工程、核工程等專業承包資質;將原專業承包資質整合為建筑裝修裝飾類、建筑機電類、公路工程類、港口與航道工程類、鐵路工程類、水利水電工程類、通用類專業承包資質;專業承包資質不分等級。
將勞務企業資質調整為專業作業資質,由審批制改為備案制,不分等級。
(四)工程監理資質。保留綜合資質。取消水利水電工程、公路工程、港口與航道工程等專業資質,其資質要求執行有關行業主管部門規定。取消農林工程監理資質,建設單位委托農林工程監理業務時,不再作資質要求。上述4個監理專業資質取消后,相關企業可以換發相近專業同等級監理專業資質。監理專業資質等級壓減為甲、乙兩級,原丙級資質并入相應專業的乙級資質。取消事務所資質。
三、有關問題的說明
(一)關于資質標準。建設工程企業資質標準框架確定后,啟動建設工程企業資質管理規定、資質標準等的修訂工作,有針對性地調整企業資質標準中的考核指標,原則上不提高標準,zui低等級資質可適當降低準入門檻。多個資質合并的,將兼顧合并前的各項資質標準,在修訂資質管理規定和標準時,充分考慮資質類別壓減對企業的影響。
(二)關于資質過渡期。為減輕企業換證負擔,原資質證書有效期于2020年7月1日至2021年12月30日屆滿的,統一延長至2021年12月31日。新資質標準發布后,設置適當的企業資質過渡期,到期后實行簡單換證,即按照新舊資質對應關系直接換發新資質證書,不再重新核定資質。
(三)關于審批模式和權限。保持現行審批模式不變的同時,加大簡政放權力度, 除綜合資質外,全部下放至省級及以下有關主管部門審批(其中,涉及公路、水運、水利、通信、鐵路、民航等資質的審批權限由住房和城鄉建設部會同國務院有關部門確定),進一步壓減審批環節,提高審批效率。
(四)關于全國統一的建筑市場。加快推動企業資質審批事項線上辦理,實行全程網上申報和審批,逐步實現企業資質審批“一網通辦”,所有企業資質信息均在全國建筑市場監管公共服務平臺公開發布,供社會公眾查詢。企業資質全國通用,嚴禁各行業、各地區設置限制性措施。
(五)關于配套措施。在淡化企業資質管理的同時,進一步強化個人職業資格管理,健全建筑市場誠信體系,加快推行工程擔保和工程保險制度,更多通過市場機制約束工程建設各方主體的行為。同時,加強事中事后監管,加大對違法違規行為的處罰力度,持續規范建筑市場秩序。
地址:
電話:
傳真:
郵箱:
Copyright © 湖北凱蒂園林景觀工程有限公司 版權所有 備案號:鄂ICP備20013232號-1